使用 LLC 谐振转换器实现宽工作电压范围建议的和技巧

来源:Texas Instruments(德州仪器)

作者:-

发布时间:2025-10-17

电感器-电感器-电容器 (LLC)谐振转换器具有几个极具吸引力的特性,适用于需要隔离式直流/直流转换器的应用,这些特性包括极小的开关损耗、在低于谐振频率时不会进行反向恢复,以及承受变压器内较大漏电感的能力。

挑战

在设计具有宽工作范围的 LLC 转换器时,一个主要挑战在于增益曲线相对于等效负载电阻的行为。这是因为随着品质因数 (Qe) 的增加,可达到的最大增益会降低,与此相反,可达到的最小增益会随着 Qe 的降低而增加。下面的图 1 展示了这种情况。


方程式 1


方程式 2


图 1: LLC 增益曲线表明,随着 Qe 的增加,可达到的最大增益会减小


这种行为使得很难在功率级和合理的开关频率范围内保持合理的均方根 (RMS) 电流。需要降低电感比 (Ln) 以减小所需的频率范围;但是,较低的电感比会增加功率级中的磁化电流。本文将阐述设计具有宽工作电压范围的 LLC 转换器的五个技巧。

使用可重新配置的整流器

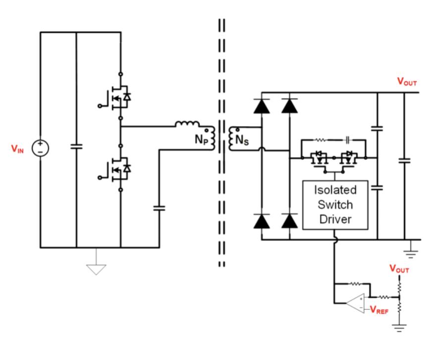
扩展 LLC 转换器工作范围的一种潜在方法是实现可重新配置的整流器,如图 2 所示。


图 2:展示了具有可重新配置整流器的 LLC 转换器,该整流器可重新配置为全桥或倍压器


在此结构中,您可以使用比较器来查看输出电压并决定运行模式,从而将整流器配置为全桥或倍压整流器。作为全桥整流器运行时,可使用公式 3 计算输入到输出传递函数。


方程式 3


在用作倍压整流器时,输入到输出传递函数为:


方程式 4


图 3 显示了 LLC 的开关频率与输出电压间的关系,使用上述方法从 450V 固定输入实现 140V 至 420V 的输出电压范围。该数据是通过输出端的 800mA 负载收集而来。请注意在 200V 处的跳变,此时比较器从全桥切换到倍压器模式。

图 3: LED 驱动器参考设计中的开关频率与输出电压间的关系

尽可能减小绕组和整流器电容

如果工作点降至最小增益曲线以下,LLC 控制器会被强制在突发模式下运行,以确保输出电压处于稳定状态。突发模式会导致较高的低频输出纹波电压。对于需要在轻负载和最小输出电压条件下具有极低输出纹波的应用,这会造成一个问题。


在这种情况下,必须尽可能减小变压器内的绕组电容,以及整流器的输出电容 (Coss) 或结电容 (Cj)。在高于谐振频率的条件下运行时,这些寄生电容将导致增益曲线反转。图 4 显示了轻负载时 LLC 增益曲线的传统一次谐波近似 (FHA) 计算方法,以及考虑到功率级中所用整流器的绕组电容和 Coss 时相同的 LLC 增益曲线。


图 4:轻负载条件下,寄生电容对 LLC 增益曲线的影响


特别注意变压器内的绕组层叠并选择整流器元件,可更大限度地减少这种增益曲线反转效应。使用SIC 二极管或 GaN 高电子迁移率晶体管(HEMT) 等宽带隙器件作为整流器,可使 Coss 大幅低于 Si MOSFET 或二极管。

使用具有高频跳跃模式的 LLC 控制器

与正常开关可实现的增益相比,高频跳跃模式可以实现更低的增益。以下是一个 100W 半桥LLC 转换器的示例,其输入范围为 70V 至 450V。在图 5 中,谐振电流显示为绿色,初级侧开关节点显示为蓝色。


在右侧,LLC 转换器在高频跳跃模式下运行,每四个开关周期就省略一次。开关频率为 260kHz,但它以 77kHz 突发频率进行分调制。

图 5 :70V 和 450V 输入下的 100W LLC 转换器开关行为,谐振电流显示为绿色,初级侧开关节点显示为蓝色

管理辅助偏置电压

通过在 LLC 变压器上包含辅助绕组,可以为的初级侧和次级侧生成必要的偏置电压。对于具有可变输出电压的 LLC 转换器,辅助绕组电压将随着输出电压一起变化。对于使用剖切线轴的 LLC 变压器,如果辅助绕组与次级绕组的耦合不良,情况尤其如此。当使用简单的低压降稳压器 (LDO) 结构调节偏置电压时,效率会随着输出电压的增加而下降。可能需要更大的物理封装来处理功率耗散。


在图 6 中,Naux1 和 Naux2 的大小是为了确保通过 D1、Q1 和 D4 提供最低输出电压或 VCC 偏置电压。随着输出电压的增加,C2 上的电压限制为齐纳 D3 的击穿电压减去 Q1 的栅源阈值电压。随着输出电压进一步升高,Naux2 生成的电压变得足够高,足以为 VCC 供电,并且随着栅源电压降至关断阈值以下,Q1 被强制关断。

图 6 :使用辅助绕组与 LDO 结构,为的初级侧和次级侧生成必要的偏置电压


这种方法比单个绕组加上 LDO 更高效,但需要两个辅助绕组。另一种只需要一个辅助绕组的方法是使用降压转换器或升压转换器,而不是使用 LDO。

管理深度放电电池的微电流充电

用作电池充电器的 LLC 转换器必须通过施加较小的充电电流来安全地恢复深度放电的电池,直到电池组电压高到足以安全地获取全部充电电流。LLC 无法在较小的输出电流下将输出电压调节至 0V,因此难以满足这一要求。


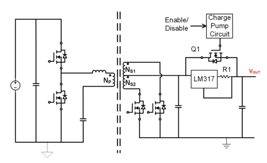
可以通过加入一个带有并联旁路 FET 的小型恒流电路来管理,如图 7 所示。在微电流充电模式下,旁路 FET 关闭,输出电流由 LM317(配置为调节输出电流)提供。这样可以确保,即使输出电压为 0V,LLC 转换器的最小输出电压也能大于 0V。这种方法允许 LLC 变压器在初级侧和次级侧产生必要的偏置电压,并避免在输出电压为 0V 时需要单独的辅助电源。一旦电池包电压上升到足够高的电平,具有分立式电荷泵电路的 FET 就会绕过恒流电路


图 7:具有微电流充电电路的 LLC 可安全地恢复深度放电的电池

宽 LLC 工作电压范围

虽然由于 LLC 拓扑的性质,使用 LLC 转换器实现宽工作电压范围可能看起来很困难,但可以通过实施几种策略来更轻松地获得宽工作电压范围。此处列出的五条简单建议和技巧适用于模拟控制,不需要更复杂的数字控制实现。

0
0
收藏

免责声明

  • 1、本文内容版权归属原作者、原发表出处。若版权所有方对本文的引用持有异议,请联系感算商城(service@gansuan.com),我方将及时处理。
  • 2、本文的引用仅供读者交流学习使用,不涉及商业目的。
  • 3、本文内容仅代表作者观点,感算商城不对内容的准确性、可靠性或完整性提供明示或暗示的保证。读者阅读本文后做出的决定或行为,是基于自主意愿和独立判断做出的,请读者明确相关结果。
  • 4、如需转载本方拥有版权的文章,请联系感算商城(service@gansuan.com)注明“转载原因”。未经允许私自转载感算商城将保留追究其法律责任的权利。