来源:上海申矽
发布时间:2025-11-04
I2C总线具有功耗低、抗扰强、走线少、没有严格的波特率要求等特点,常被用于外设的通信接口。典型的外设包括温度传感器、湿度传感器、电流检测器、环境光传感器、光模块、GPIO扩展芯片等。
随着系统智能化的提升,越来越多的传感器和执行器被集成到系统中,同时也引入了新的问题:例如多个同型号传感器具有相同的固定I2C地址,造成地址冲突;例如系统挂载器件过多,超过系统电容带载能力造成系统降速;例如主控芯片和多个外设之间,工作于不同的电压域,需要进行电平转换。
申矽凌的I2C开关解决方案,可以支持将系统分割为最多8个I2C子网络,可有效的解决上述问题。
产品概述
Product Introduction/
以较为流行的申矽凌4路I2C开关芯片申矽凌CA9545为例介绍此类芯片。
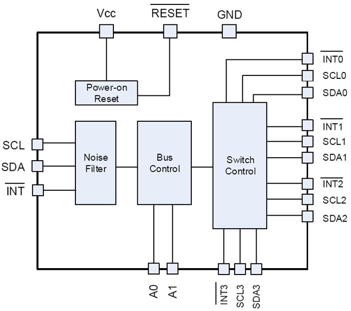
CA9545的控制寄存器主要由两部分构成,分别为中断状态位和通道选择位。
通道选择位主要用来选通或者关闭对应的I2C通道。
I2C开关可细分为Switch和MUX两种类型,前者支持任意路同时选通,后者同一时间仅支持单路选通。CA9545属于Switch型I2C开关。针对Switch类产品,对应位清0,则相应的I2C端口关闭,置1为开启。任意通道可以独立开启或关闭,实现多种通道组合工作。针对MUX类产品(例如CA9544),多个子通道在同一时间内,有且仅有一个子通道与主通道连通。此特性通常被用于解决器件I2C地址冲突问题,即将地址相同的器件置于不同的子通道内,则主机同一时间只能看到其中一个器件,不会产生地址冲突。
 
表1 开关类(Switch)通道选通方式(CA9545)
 
表2 多选一类选通器(MUX)通道选通方式(CA9544)
中断状态位体现了对应的端口的中断情况,被置1代表了对应的端口发生了中断事件。
 
表3 中断
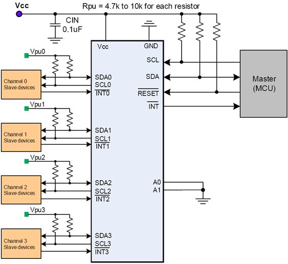
针对有大量I2C端口需求的系统,单颗CA9545可能无法满足需求。工程师可通过并联多颗CA9545实现扩容。CA9545有2个地址设置管脚A1和A0,同个系统内,最多可容纳4个(=22)不同I2C地址的CA9545同时工作,即扩展出最多16个(=4X4)I/O端口。工程师也可选用两颗八通道的CA9548来满足系统设计要求。
 
图1 四路I2C开关芯片CA9545内部架构图
 
图2 八通道I2C开关芯片CA9548典型电路图(各子网络电平不同)
 
图3 四通道I2C开关芯片CA9545典型电路图
 
图4 双通道I2C开关芯片CA9543典型电路图
 
图5 I2C双主设备选择器CA9641典型电路图
I2C开关芯片主要特性(以四路扩展芯片CA9545为例):
工作电压范围 1.65V到5.5V
低待机电流 1.5微安
5.5V耐压,可支持1.8/3.3/5V端口
支持四路I2C开关切换
四路I2C开关中的每路开关均由软件寄存器控制,可独立打开或任意组合打开
带reset管脚,低有效
SMbus/I2C通信接口
高达1兆赫兹通信速率
两根地址选择管脚 A1A0,同一系统内支持最多4颗CA9545同时工作
支持热拔插
支持中断,低有效
支持多种常用封装
额定工作温度范围为-40摄氏度到85摄氏度
I/O扩展芯片主要应用场景:
申矽凌可提供二、四、八路I2C开关或多路选通器产品,支持各端口工作在不同的电压域,提供复位、中断等功能选项。申矽凌的I2C开关提供丰富的封装选择和符合行业标准的引脚排布,可实现通用型号的无感替代。具体产品全家福如下:

产品封装
 
   QFN4X4-24
 
   QFN4X4-16
 
   SOP-14
 
   TSSOP-16