申矽凌推出0V-36V支持高低侧的双向电流/功率监测器 CAD2726

来源:上海申矽

作者:-

发布时间:2025-11-04

为实现双碳目标和节能减排,设备需对内部各高功率部件或关键节点进行精准的功耗探测和监控,以进一步优化系统能耗设计。或者,系统需要实时检测某线路电流,以此电流数据为输入进行系统闭环控制或者过流保护。这些应用场景使得高耐压、高低侧测量模式、高输入带宽、高测量精度的电流/功率监测器有了用武之地。


申矽凌(Sensylink)作为IC设计公司,专注于传感器芯片和混合信号芯片产品研发。近期推出了Power Monitor系列新产品CAD2726 — 0V-36V 支持高低侧的双向电流/功率监测器。


产品介绍

Product Introduction/


CAD2726 是拥有小尺寸封装的高精度功率监测器,可通过IIC/SMBus总线向上一级主控芯片上报电压(单位为V)、电流(单位为A)、功率(单位为Watt)数据。


图1. CAD2726 产品及引脚图


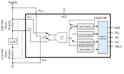
CAD2726 通过监测采样电阻的压降和总线电压,经过内部自带的乘法器,配合Calibration Register配置,自动计算得到流经负载的电流、总线功率数值。CAD2726 可监测0V-36V范围的电压,-81.9175mV to +81.92mV的采样电阻压降,支持高低侧测量模式。


CAD2726内部16-bit delta-sigma ADC有着优异的DC性能,保障了CAD2726优秀的测量精度和可靠性。芯片单电源(2.7V-5.5V)供电,典型工作电流315uA,可配置16种不同的IIC地址,可配置转换周期和结果平均样本数。                                                                                            

图2. CAD2726 应用及功能框图


产品优势

Product Advantages/

超低的失调电压(VOS)和增益误差(Gain Error)

Shunt和Bus测量通道的失调电压VOS和增益误差Gain Error均有优秀表现,使得CAD2726有着很高的测量精确度。常温25℃下,随机测试176颗样品,数据如下:



超低的工作功耗和待机功耗

VCC = 3.3V条件下,转换电流为315uA (Typ.),待机电流为318nA (Typ.)。CAD2726适用于功耗敏感应用,例如


输入引脚极低的漏电流

得益于优秀的工艺和ESD设计,输入引脚在power-down模式下的引脚漏电流极低,IN+/IN- Input Current Leakage < 75nA, Bus Input Current Leakge < 50nA。使得CAD2726非常适合高可靠性要求的应用场景


高共模抑制比(CMRR)和电源抑制比(PSRR)

CAD2726对于输入共模电压和VCC电源电压的变化,有着更好的抑制能力。CMRR 140dB (Typ.),这使得CAD2726在电流/功率监测应用中,有着更好的鲁棒性和测量准确度。


0
0
收藏

免责声明

  • 1、本文内容版权归属原作者、原发表出处。若版权所有方对本文的引用持有异议,请联系感算商城(service@gansuan.com),我方将及时处理。
  • 2、本文的引用仅供读者交流学习使用,不涉及商业目的。
  • 3、本文内容仅代表作者观点,感算商城不对内容的准确性、可靠性或完整性提供明示或暗示的保证。读者阅读本文后做出的决定或行为,是基于自主意愿和独立判断做出的,请读者明确相关结果。
  • 4、如需转载本方拥有版权的文章,请联系感算商城(service@gansuan.com)注明“转载原因”。未经允许私自转载感算商城将保留追究其法律责任的权利。