来源:久好电子
发布时间:2025-11-27
本文对压力变送器的两种温补方法的分析,希望能起到抛砖引玉的效果。
关键字:变送器;温补;
压力变送器一般由三部分组成:
压力芯体,也就是压力传感器:可将压力信号转换成电信号;
变送电路:可将压力芯体输出的微弱的、不标准的电信号转换成标准的模拟和数字信号等;
变送器外壳:起到保护压力传感器和变送电路、屏蔽外部电磁干扰和连接被测液体或气体等作用。
压力芯体由于工艺不同,输出信号随温度变化(温漂)也不相同,例如:
压阻陶瓷芯体在未做温补前-20℃~85℃温漂约为3%F.S及以上,温补后在以上区间可以做到1%F.S以内的温漂;
硅压阻充油芯体在未做温补前恒流激励零点和满量程温漂都是0.02%F.S/℃,恒压激励零点温漂0.02%F.S/℃,满量程温漂0.22%F.S/℃,温补后无论是恒流激励和恒压激励,在-10℃~70℃温区内温漂都能控制在1%F.S以内;
还有一些压力芯体由于工艺一致性不容易保证,桥阻和温漂系数每个批次可能有较大的差异,不容易在芯体上实现温补,例如微熔工艺生产的压力芯体。微熔压力芯体在未做温补前在-20℃~85℃温区内,零点温漂约2% F.S,满量程温漂约6%F.S。未做温补的压力芯体因温度而导致的偏差是绝大多数客户不能接受的,一般出厂前需要在变送电路上做温补,以达到全温区内的精度要求。
在对微熔变送器(4~20mA)温补后发现,常规的变送电路即使在常温下,传感器上电后零点和满量程在5分钟内会有输出漂移的情况,尤其在满量程,输出甚至漂移1%F.S以上,这大大超出了精度需求。
下文给出了两种微熔变送器的补偿方法:
1、对压力芯体做一次温补,补偿后全温区精度控制在1%F.S以内,本文给出了温补公式及温补方法。需要说明的是使用此温补方法,对于精度要求不高的变送器可以直接常温校准,节省了升降温和多次加压带来的成本。
2、使用JHM1101的外部测温功能,将测温二极管贴近微熔芯体的金属结构件放置,降低电路元件的温升带来的测温偏差,进而降低电路元件对变送器温补精度的影响。
以下是两种温补方法的说明。

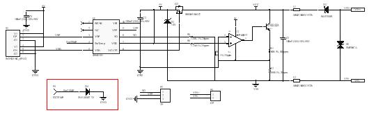
(图1)传统的变送电路原理图

(图2)传统的变送电路布局
图1是传统的变送电路,这个电路使用JHM1101的内部温度传感器测温用作温度补偿。图2是传统的变送电路布局,在这个布局中三极管Q1使用了插件,布局上尽量远离JHM1101,且开了隔热槽,避免温度传至JHM1101导致温补精度变差。
使用上面的电路给微熔传感器做-20~85℃温补,温补后变送器输出4~20mA,温补后在常温(20~25℃)做上电测试,零点上电后5分钟内漂移20μA左右。在满量程上电,10分钟内输出漂移300μA左右。另外变送器器不盖外壳满量程漂移200μA,分析为三极管在不盖外壳的情况下热量更容易散出去。下面做了变送板上元器件功耗和温升分析。
在使用24VDC给变送器供电时三极管Q1,损耗功率约0.37W;R1损耗功率为0.04W;Q2损耗功率为0.05W;R2损耗功率为0.02W。按经验,Q1温升40~60℃,R1温升6~10℃,Q2温升6~10℃,R2温升2℃。这四个元件的温升对测温传感器的影响较大。
由此可见,JHM1101和压力芯体温升不一致导致上电后的输出漂移。(传感器敏感元件贴到不锈钢上,不锈钢面积大,散热快)
究其根源,变送器上电后输出漂移和压力芯体本身温漂有关,解决上电后输出漂移的方法之一是解决压力芯体的温漂。为了方便整批变送器温补,可将压力芯体的温漂降低再做温补,可以最大程度的减小上电后输出漂移的程度。
以微熔芯体为例,由于微熔芯体激励方式是恒压激励,微熔芯体上的应变片阻值一般呈正温度系数,而输出尤其是满量程输出呈负温度系数,由以上特点,在变送器的激励端串一个低温度系数的电阻,通过分压的方式,可以实现温补。温补电阻串联位置见下图。

(图3)恒压激励电桥温补电阻位置
采集三个生产批次的样品数据,记入下表。
序号 |
常温桥阻 |
高温桥阻 |
常温零点输出 |
常温满量程输出 |
高温零点输出 |
高温满量程输出 |
补偿电阻 |
1 |
2.34 |
2.70 |
8.74 |
106.60 |
8.62 |
100.95 |
1.61 |
2 |
2.44 |
2.81 |
16.57 |
113.93 |
16.61 |
109.02 |
1.37 |
3 |
2.58 |
3.09 |
4.78 |
100.69 |
4.11 |
93.41 |
1.94 |
4 |
2.36 |
2.73 |
-14.46 |
79.88 |
-13.45 |
76.03 |
0.96 |
5 |
2.48 |
2.84 |
-14.64 |
78.84 |
-13.96 |
75.88 |
0.80 |
6 |
2.56 |
3.01 |
-17.93 |
78.60 |
-16.99 |
75.63 |
0.64 |
7 |
4.39 |
5.15 |
5.06 |
130.00 |
3.44 |
126.28 |
1.07 |
8 |
4.39 |
5.14 |
12.51 |
137.15 |
9.00 |
123.35 |
9.20 |
(表1)补偿电阻计算
通过表格中的数据可以推出下面的温补电阻公式:

上面所测三个不同批次,由计算出的温补电阻阻值可以区分这三个批次,其中序号为7、8的这一批次不适合此种补偿方法,另外两个批次可以使用取中值的方式温补,补偿后温漂在2%F.S以内。然后使用JHM1101内部温度传感器做温补,温补后全温区精度可以做到1% F.S以内,上电后变送器输出漂移小于0.2%F.S。
改进后的温补电路如下图:

(图4)串联了温补电阻的压力变送器原理图
变送器上电后,输出变化的根本原因在于补偿的温度传感器温度和压力芯体温度不一致。利用JHM1101的外部温度传感器管脚,将外部温度传感器贴近压力芯体安装,另外变送器结构设计需要避免电路板的热量传递到温度传感器,隔离温度。

(图5)外部温度传感器测温变送电路

(图6)外部传感器测温的变送电路布局
以5V给电桥供电,桥阻为2.4k的微熔芯体为例,25℃和85℃下压力芯体上的功耗会有0.3mA的变化。压力芯体的功耗的变化也会会带来误差。由此可见,给微熔变送器做温补,除要考虑压力芯体输出的温漂外也需要考虑压力芯体不同温度下的功耗变化。
改进后的补偿方式是,常温下将变送器校准成标准的4~20mA输出,再在其它温度点采集压力变送器的电流变化计算出TCO、TCG和SOT系数得到精确的校准结果。
温补后的微熔压力变送器输出数据:

(表2)温补后的压力变送器输出数据
在上面的测试数据中,编号4的变送器使用的是采集各温度点数据后整体计算补偿系数后,得到温补精度4.625%FS,其它编号压力变送器则使用改进后的校准软件校准,校准后变送器在25~85℃范围内最差精度0.275%FS,补偿精度有明显的提高。